Main Page   Namespace List   Class Hierarchy   Compound List   File List   Namespace Members   Compound Members   File Members  

stringc.h File Reference

#include "kettec.h"
#include <stdio.h>
#include <stdlib.h>
#include "../oawconfig.h"

Include dependency graph for stringc.h:

Include dependency graph

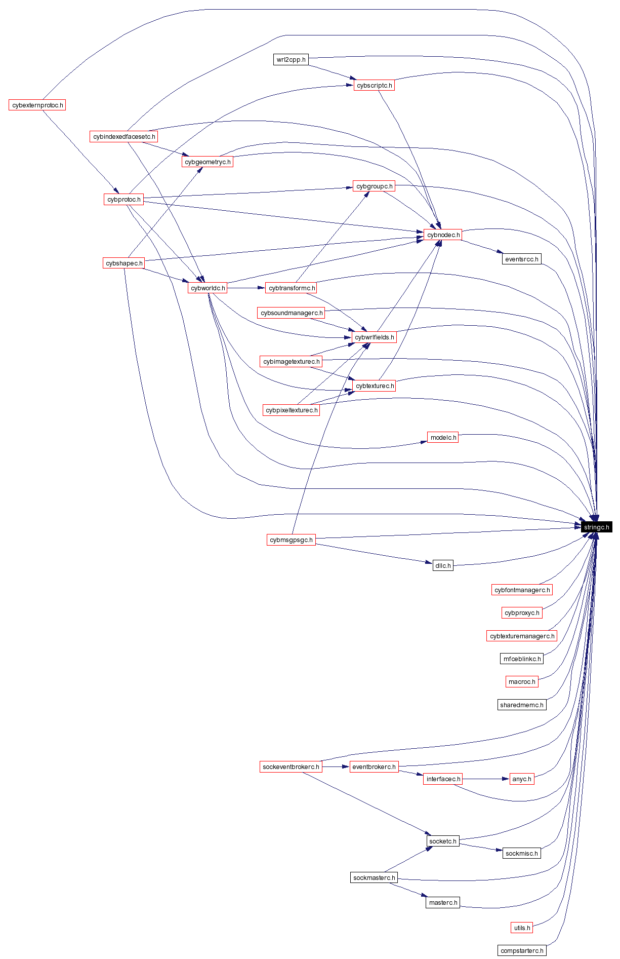
This graph shows which files directly or indirectly include this file:

Included by dependency graph

Go to the source code of this file.

Compounds

class  StringC

Functions

OAW_DLLMAPPING StringC operator+ (const StringC &, const StringC &)
OAW_DLLMAPPING int CompareString (const void *elem1, const void *elem2)

Variables

OAW_BEGIN_NAMESPACE class StringC


Function Documentation

OAW_DLLMAPPING int CompareString const void *    elem1,
const void *    elem2
 

OAW_DLLMAPPING StringC operator+ const StringC  ,
const StringC  
 


Variable Documentation

OAW_BEGIN_NAMESPACE class StringC
 

Definition at line 38 of file stringc.h.


Generated on Tue Jul 29 14:26:43 2003 for Open ActiveWrl by doxygen1.3-rc2