Main Page   Namespace List   Class Hierarchy   Compound List   File List   Namespace Members   Compound Members   File Members  

CybWorldC Class Reference

#include <cybworldc.h>

Inheritance diagram for CybWorldC:

Inheritance graph
[legend]
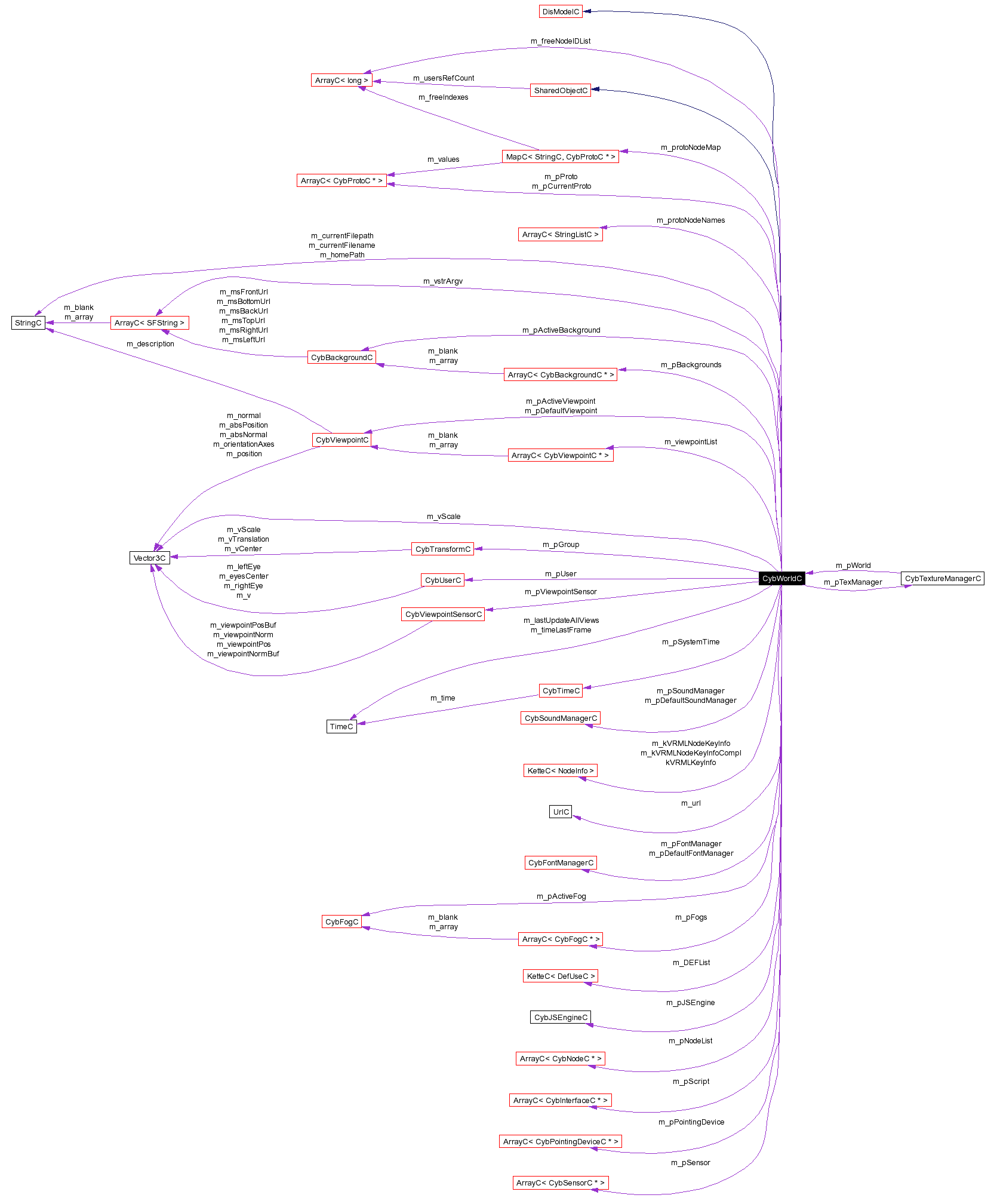
Collaboration diagram for CybWorldC:

Collaboration graph
[legend]
List of all members.

Public Methods

 CybWorldC ()
virtual ~CybWorldC ()
CybGroupCGetGroup () const
virtual void * GetImpl ()
virtual SFVec3f GetScale () const
virtual void LoadFromFile (const StringC &)
virtual void Unload ()
virtual void * Malloc (long)
virtual void * Realloc (void *buf, long size)
virtual void Free (void *)
virtual short isectSceneWithNode (SFNode *, IsectResultS &)
virtual void Update ()
virtual void UpdateAllViews (int)
virtual void FinishInit ()
virtual void ToChannel (CybChannelC *, long)
virtual void SetEventBroker (EventBrokerC *)
virtual void AddInterface (const StringC &, InterfaceC *)
virtual void AddSensor (CybSensorC *)
virtual void AddPointingDevice (CybPointingDeviceC *)
virtual void RemoveInterface (InterfaceC *)
virtual CybNodeCCreateNode (long)
virtual void LoadVRML (char *&, const char *, long &)
virtual void TravApp ()
void ProtoLoadBegin (CybProtoC *)
void ProtoLoadEnd (CybProtoC *)
void ProtoCreateBegin (CybProtoC *)
void ProtoCreateEnd (CybProtoC *)
CybProtoCGetCurrentProto ()
bool CreateRoute (const StringC &, const StringC &, const StringC &, const StringC &)
StringC GetDefNodeName (CybNodeC *)
CybNodeCGetDefNode (const StringC &)
void DefineNode (CybNodeC *, const StringC &)
NodeInfoGetNodeInfo (const StringC &strName)
ArrayC< CybNodeC * > CreateVrmlFromString (const char *)
const char * GetWrlMainUrl ()
const StringCGetHomePath ()
const StringCGetCurrentFilepath ()
const StringCGetCurrentFilename ()
void ChangeToAbsUrlPath (MFString &urlList)
void SetCurrentFilename (const StringC &)
CybViewpointSensorCGetViewpointSensor ()
void SetViewpointSensor (CybViewpointSensorC *p)
CybUserCGetUser ()
void SetUser (CybUserC *)
VectorC GetViewpointPosA ()
VectorC GetViewpointNormA ()
double GetViewpointRolA ()
const CybViewpointCGetActiveViewpoint ()
short SetActiveViewpoint (long n)
void AddFog (CybFogC *pFog)
void SetActiveFog (CybFogC *pFog)
CybFogCGetActiveFog ()
void AddBackground (CybBackgroundC *pBackground)
void SetActiveBackground (CybBackgroundC *pBackground)
CybBackgroundCGetActiveBackground ()
TEXTURE LoadTexture (const char *pUrl)
char SetTexture (const TEXTURE &pTexture)
void UnloadTexture (TEXTURE &pTexture)
CybProtoCGetProto (const StringC &)
void AddNewProtoName (const StringC &, CybProtoC *pP)
const TimeCGetSystemTime ()
const TimeCGetSystemTimeLastFrame ()
ArrayC< CybNodeC * > GetRouteList ()
long GetNodeID (CybNodeC *)
void FreeNodeID (CybNodeC *, long)
CybNodeCGetNodeOfID (long)
void SetMaxTexDim (long n)
long GetMaxTexDim ()
const KetteC< NodeInfo > & GetVRMLNodeKeys ()
void EnableNavigation (short bNavigationEnabled)
short IsNavigationEnabled ()
void SetArgv (const MFString &vstr)
const MFStringGetArgv ()

Public Attributes

CybTextureManagerCm_pTexManager
CybSoundManagerCm_pSoundManager
CybFontManagerCm_pFontManager
CybJSEngineCm_pJSEngine
KetteC< NodeInfokVRMLKeyInfo

Protected Methods

void InitKeyList ()
long AddViewpoint (CybViewpointC *p)
void RouteSensorData ()
void RouteInterfaceScriptData ()
void RoutePointingDeviceData ()
void ProcessInterfaceScript ()

Protected Attributes

CybSoundManagerCm_pDefaultSoundManager
CybFontManagerCm_pDefaultFontManager
CybTransformCm_pGroup
KetteC< DefUseCm_DEFList
ArrayC< CybSensorC * > m_pSensor
ArrayC< CybInterfaceC * > m_pScript
ArrayC< CybProtoC * > m_pCurrentProto
ArrayC< CybProtoC * > m_pProto
ArrayC< StringListCm_protoNodeNames
MapC< StringC, CybProtoC * > m_protoNodeMap
ArrayC< CybViewpointC * > m_viewpointList
ArrayC< CybPointingDeviceC * > m_pPointingDevice
ArrayC< CybFogC * > m_pFogs
ArrayC< CybBackgroundC * > m_pBackgrounds
TimeC m_lastUpdateAllViews
UrlC m_url
StringC m_homePath
StringC m_currentFilename
StringC m_currentFilepath
CybTimeCm_pSystemTime
CybViewpointSensorCm_pViewpointSensor
CybFogCm_pActiveFog
CybBackgroundCm_pActiveBackground
CybUserCm_pUser
VectorC m_vScale
long m_nNumTouchSensors
long m_nNumDragSensors
ArrayC< CybNodeC * > m_pNodeList
ArrayC< long > m_freeNodeIDList
CybViewpointCm_pDefaultViewpoint
CybViewpointCm_pActiveViewpoint
TimeC m_timeLastFrame
long m_maxTexDim
short m_bNavigationEnabled
MFString m_vstrArgv
KetteC< NodeInfom_kVRMLNodeKeyInfo
KetteC< NodeInfom_kVRMLNodeKeyInfoCompl
long m_nNativeNodeKeys

Friends

class CybShapeC
class CybViewpointC

Constructor & Destructor Documentation

CybWorldC::CybWorldC  
 

virtual CybWorldC::~CybWorldC   [virtual]
 


Member Function Documentation

void CybWorldC::AddBackground CybBackgroundC   pBackground
 

void CybWorldC::AddFog CybFogC   pFog
 

virtual void CybWorldC::AddInterface const StringC  ,
InterfaceC  
[virtual]
 

Reimplemented from DisModelC.

void CybWorldC::AddNewProtoName const StringC  ,
CybProtoC   pP
 

virtual void CybWorldC::AddPointingDevice CybPointingDeviceC   [virtual]
 

virtual void CybWorldC::AddSensor CybSensorC   [virtual]
 

long CybWorldC::AddViewpoint CybViewpointC   p [protected]
 

void CybWorldC::ChangeToAbsUrlPath MFString   urlList
 

virtual CybNodeC* CybWorldC::CreateNode long    [virtual]
 

Reimplemented in CybGLWorldC, and CybPFWorldC.

bool CybWorldC::CreateRoute const StringC  ,
const StringC  ,
const StringC  ,
const StringC  
 

ArrayC<CybNodeC*> CybWorldC::CreateVrmlFromString const char *   
 

void CybWorldC::DefineNode CybNodeC  ,
const StringC  
 

void CybWorldC::EnableNavigation short    bNavigationEnabled [inline]
 

Definition at line 226 of file cybworldc.h.

00226 { m_bNavigationEnabled = bNavigationEnabled; }

virtual void CybWorldC::FinishInit   [virtual]
 

Reimplemented in CybPFWorldC.

virtual void CybWorldC::Free void *    [virtual]
 

Reimplemented in CybPFWorldC.

void CybWorldC::FreeNodeID CybNodeC  ,
long   
 

CybBackgroundC* CybWorldC::GetActiveBackground   [inline]
 

Definition at line 204 of file cybworldc.h.

00204 {return m_pActiveBackground;}

CybFogC* CybWorldC::GetActiveFog   [inline]
 

Definition at line 199 of file cybworldc.h.

00199 {return m_pActiveFog;}

const CybViewpointC* CybWorldC::GetActiveViewpoint   [inline]
 

Definition at line 191 of file cybworldc.h.

00191 {return m_pActiveViewpoint;}

const MFString& CybWorldC::GetArgv   [inline]
 

Definition at line 229 of file cybworldc.h.

00229 {return m_vstrArgv;}

const StringC& CybWorldC::GetCurrentFilename  
 

const StringC& CybWorldC::GetCurrentFilepath  
 

CybProtoC* CybWorldC::GetCurrentProto  
 

CybNodeC* CybWorldC::GetDefNode const StringC  
 

StringC CybWorldC::GetDefNodeName CybNodeC  
 

CybGroupC* CybWorldC::GetGroup   const [inline]
 

Definition at line 128 of file cybworldc.h.

00128 {return m_pGroup;}

const StringC& CybWorldC::GetHomePath  
 

virtual void* CybWorldC::GetImpl   [inline, virtual]
 

Implements BaseI.

Definition at line 129 of file cybworldc.h.

00129 {return this;}

long CybWorldC::GetMaxTexDim   [inline]
 

Definition at line 223 of file cybworldc.h.

00223 {return m_maxTexDim;}

long CybWorldC::GetNodeID CybNodeC  
 

NodeInfo* CybWorldC::GetNodeInfo const StringC   strName
 

CybNodeC* CybWorldC::GetNodeOfID long   
 

CybProtoC* CybWorldC::GetProto const StringC  
 

ArrayC<CybNodeC*> CybWorldC::GetRouteList  
 

virtual SFVec3f CybWorldC::GetScale   const [inline, virtual]
 

Definition at line 130 of file cybworldc.h.

00130 { return m_pGroup->GetScale(); }

const TimeC& CybWorldC::GetSystemTime  
 

const TimeC& CybWorldC::GetSystemTimeLastFrame   [inline]
 

Definition at line 216 of file cybworldc.h.

00216 {return m_timeLastFrame;}

CybUserC* CybWorldC::GetUser  
 

VectorC CybWorldC::GetViewpointNormA  
 

VectorC CybWorldC::GetViewpointPosA  
 

double CybWorldC::GetViewpointRolA  
 

CybViewpointSensorC* CybWorldC::GetViewpointSensor   [inline]
 

Definition at line 182 of file cybworldc.h.

00182 {return m_pViewpointSensor;}

const KetteC<NodeInfo>& CybWorldC::GetVRMLNodeKeys  
 

const char* CybWorldC::GetWrlMainUrl  
 

void CybWorldC::InitKeyList   [protected]
 

virtual short CybWorldC::isectSceneWithNode SFNode  ,
IsectResultS  
[inline, virtual]
 

Reimplemented in CybGLWorldC.

Definition at line 138 of file cybworldc.h.

00138 {return 0;}

short CybWorldC::IsNavigationEnabled   [inline]
 

Definition at line 227 of file cybworldc.h.

00227 { return m_bNavigationEnabled; }

virtual void CybWorldC::LoadFromFile const StringC   [virtual]
 

Reimplemented in CybPFWorldC.

TEXTURE CybWorldC::LoadTexture const char *    pUrl
 

virtual void CybWorldC::LoadVRML char *&   ,
const char *   ,
long &   
[virtual]
 

virtual void* CybWorldC::Malloc long    [virtual]
 

Reimplemented in CybPFWorldC.

void CybWorldC::ProcessInterfaceScript   [protected]
 

void CybWorldC::ProtoCreateBegin CybProtoC  
 

void CybWorldC::ProtoCreateEnd CybProtoC  
 

void CybWorldC::ProtoLoadBegin CybProtoC  
 

void CybWorldC::ProtoLoadEnd CybProtoC  
 

virtual void* CybWorldC::Realloc void *    buf,
long    size
[virtual]
 

virtual void CybWorldC::RemoveInterface InterfaceC   [virtual]
 

Reimplemented from DisModelC.

void CybWorldC::RouteInterfaceScriptData   [protected]
 

void CybWorldC::RoutePointingDeviceData   [protected]
 

void CybWorldC::RouteSensorData   [protected]
 

void CybWorldC::SetActiveBackground CybBackgroundC   pBackground [inline]
 

Definition at line 203 of file cybworldc.h.

00203 { m_pActiveBackground = pBackground; }

void CybWorldC::SetActiveFog CybFogC   pFog [inline]
 

Definition at line 197 of file cybworldc.h.

00197 {m_pActiveFog = pFog;}

short CybWorldC::SetActiveViewpoint long    n
 

void CybWorldC::SetArgv const MFString   vstr [inline]
 

Definition at line 228 of file cybworldc.h.

00228 {m_vstrArgv=vstr;}

void CybWorldC::SetCurrentFilename const StringC  
 

virtual void CybWorldC::SetEventBroker EventBrokerC   [virtual]
 

Reimplemented from DisModelC.

void CybWorldC::SetMaxTexDim long    n [inline]
 

Definition at line 222 of file cybworldc.h.

00222 {m_maxTexDim = n;}

char CybWorldC::SetTexture const TEXTURE   pTexture
 

void CybWorldC::SetUser CybUserC  
 

void CybWorldC::SetViewpointSensor CybViewpointSensorC   p [inline]
 

Definition at line 183 of file cybworldc.h.

00183 {m_pViewpointSensor = p;}

virtual void CybWorldC::ToChannel CybChannelC  ,
long   
[virtual]
 

Reimplemented in CybGLWorldC.

virtual void CybWorldC::TravApp   [virtual]
 

Reimplemented in CybPFWorldC.

virtual void CybWorldC::Unload   [virtual]
 

Reimplemented in CybGLWorldC.

void CybWorldC::UnloadTexture TEXTURE   pTexture
 

virtual void CybWorldC::Update   [virtual]
 

Reimplemented from DisModelC.

virtual void CybWorldC::UpdateAllViews int    [virtual]
 

Reimplemented from ModelC.


Friends And Related Function Documentation

friend class CybShapeC [friend]
 

Definition at line 117 of file cybworldc.h.

friend class CybViewpointC [friend]
 

Definition at line 118 of file cybworldc.h.


Member Data Documentation

KetteC<NodeInfo> CybWorldC::kVRMLKeyInfo
 

Definition at line 300 of file cybworldc.h.

short CybWorldC::m_bNavigationEnabled [protected]
 

Definition at line 296 of file cybworldc.h.

StringC CybWorldC::m_currentFilename [protected]
 

Definition at line 272 of file cybworldc.h.

StringC CybWorldC::m_currentFilepath [protected]
 

Definition at line 273 of file cybworldc.h.

KetteC<DefUseC> CybWorldC::m_DEFList [protected]
 

Definition at line 257 of file cybworldc.h.

ArrayC<long> CybWorldC::m_freeNodeIDList [protected]
 

Definition at line 288 of file cybworldc.h.

StringC CybWorldC::m_homePath [protected]
 

Definition at line 271 of file cybworldc.h.

KetteC<NodeInfo> CybWorldC::m_kVRMLNodeKeyInfo [protected]
 

Definition at line 302 of file cybworldc.h.

KetteC<NodeInfo> CybWorldC::m_kVRMLNodeKeyInfoCompl [protected]
 

Definition at line 303 of file cybworldc.h.

TimeC CybWorldC::m_lastUpdateAllViews [protected]
 

Definition at line 269 of file cybworldc.h.

long CybWorldC::m_maxTexDim [protected]
 

Definition at line 294 of file cybworldc.h.

long CybWorldC::m_nNativeNodeKeys [protected]
 

Definition at line 304 of file cybworldc.h.

long CybWorldC::m_nNumDragSensors [protected]
 

Definition at line 285 of file cybworldc.h.

long CybWorldC::m_nNumTouchSensors [protected]
 

Definition at line 285 of file cybworldc.h.

CybBackgroundC* CybWorldC::m_pActiveBackground [protected]
 

Definition at line 279 of file cybworldc.h.

CybFogC* CybWorldC::m_pActiveFog [protected]
 

Definition at line 278 of file cybworldc.h.

CybViewpointC* CybWorldC::m_pActiveViewpoint [protected]
 

Definition at line 290 of file cybworldc.h.

ArrayC<CybBackgroundC*> CybWorldC::m_pBackgrounds [protected]
 

Definition at line 267 of file cybworldc.h.

ArrayC<CybProtoC*> CybWorldC::m_pCurrentProto [protected]
 

Definition at line 260 of file cybworldc.h.

CybFontManagerC* CybWorldC::m_pDefaultFontManager [protected]
 

Definition at line 241 of file cybworldc.h.

CybSoundManagerC* CybWorldC::m_pDefaultSoundManager [protected]
 

Definition at line 240 of file cybworldc.h.

CybViewpointC* CybWorldC::m_pDefaultViewpoint [protected]
 

Definition at line 289 of file cybworldc.h.

ArrayC<CybFogC*> CybWorldC::m_pFogs [protected]
 

Definition at line 266 of file cybworldc.h.

CybFontManagerC* CybWorldC::m_pFontManager
 

Definition at line 235 of file cybworldc.h.

CybTransformC* CybWorldC::m_pGroup [protected]
 

Definition at line 255 of file cybworldc.h.

CybJSEngineC* CybWorldC::m_pJSEngine
 

Definition at line 236 of file cybworldc.h.

ArrayC<CybNodeC*> CybWorldC::m_pNodeList [protected]
 

Definition at line 287 of file cybworldc.h.

ArrayC<CybPointingDeviceC*> CybWorldC::m_pPointingDevice [protected]
 

Definition at line 265 of file cybworldc.h.

ArrayC<CybProtoC*> CybWorldC::m_pProto [protected]
 

Definition at line 261 of file cybworldc.h.

MapC<StringC,CybProtoC*> CybWorldC::m_protoNodeMap [protected]
 

Definition at line 263 of file cybworldc.h.

ArrayC<StringListC> CybWorldC::m_protoNodeNames [protected]
 

Definition at line 262 of file cybworldc.h.

ArrayC<CybInterfaceC*> CybWorldC::m_pScript [protected]
 

Definition at line 259 of file cybworldc.h.

ArrayC<CybSensorC*> CybWorldC::m_pSensor [protected]
 

Definition at line 258 of file cybworldc.h.

CybSoundManagerC* CybWorldC::m_pSoundManager
 

Definition at line 234 of file cybworldc.h.

CybTimeC* CybWorldC::m_pSystemTime [protected]
 

Definition at line 275 of file cybworldc.h.

CybTextureManagerC* CybWorldC::m_pTexManager
 

Definition at line 233 of file cybworldc.h.

CybUserC* CybWorldC::m_pUser [protected]
 

Definition at line 282 of file cybworldc.h.

CybViewpointSensorC* CybWorldC::m_pViewpointSensor [protected]
 

Definition at line 277 of file cybworldc.h.

TimeC CybWorldC::m_timeLastFrame [protected]
 

Definition at line 292 of file cybworldc.h.

UrlC CybWorldC::m_url [protected]
 

Definition at line 270 of file cybworldc.h.

ArrayC<CybViewpointC*> CybWorldC::m_viewpointList [protected]
 

Definition at line 264 of file cybworldc.h.

VectorC CybWorldC::m_vScale [protected]
 

Definition at line 283 of file cybworldc.h.

MFString CybWorldC::m_vstrArgv [protected]
 

Definition at line 297 of file cybworldc.h.


The documentation for this class was generated from the following file:
Generated on Tue Jul 29 14:30:39 2003 for Open ActiveWrl by doxygen1.3-rc2